Nat Commun:上海交大發布中國人胃癌泛基因組學分析
近日,上海交通大學醫學院附屬瑞金醫院朱正綱、于穎彥、上海交通大學陳紅專、韋朝春等在 Nature Communications 期刊發表了題為:Pangenomic analysis of Chinese gastric cancer 的研究論文。
該研究首次將全新的泛基因組研究方法用于人類腫瘤基因組研究。通過構建胃癌人群泛基因組,再以泛基因組作為參照將每一例全基因組測序數據予以比對,刻畫到胃癌個體基因組的存在-缺失新型變異。而那些與參考基因組無法匹配的序列中存在一組人類參考基因組中漏掉的新基因。研究成果為解析中國人胃癌高發的分子遺傳學背景提供了重要參考。

2001年發布的人類參考基因組“草圖”是國際人類基因組計劃的重大研究成果,極大地促進了疾病基因組與癌癥基因組研究。由于構建人類參考基因的DNA樣品取自少數幾位捐獻者個體,存在樣本選擇不足、難以完整反映不同地區、不同種族人群的基因組多樣性。
泛基因組是指某個群體中所有個體基因組的總和,相較于單個人類參考基因組更能反映遺傳多樣性,在人類疾病相關基因組學研究中以泛基因組作為參照可能更為合適。
上海交通大學醫學院附屬瑞金醫院胃癌研究團隊與上海交通大學生命科學技術學院基因組學研究團隊攜手復旦大學附屬腫瘤醫院和上海中醫藥大學交叉科學研究院等多個研究團隊,歷經五年聯合跨學科科技攻關,先后自主構建了人類泛基因組自動化分析流程(Genome Biology, 2019, 20:149)及本項胃癌基因組測序樣本的應用研究(Nature Communications, 2022,13:5412 )。

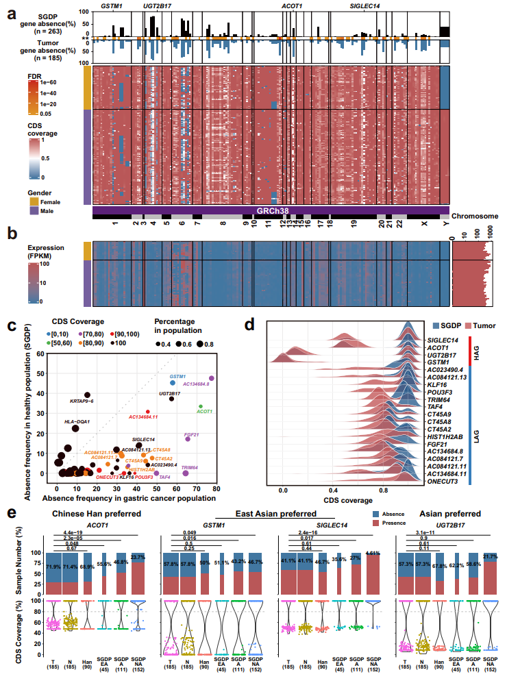
該研究中使用HUPAN分析了185對胃癌及癌旁組織(共370個樣本)的全基因組深度測序數據,構建了包含人類參考基因組(GRCh38)和80.88 Mbp新序列的胃癌泛基因組。其中,新序列中至少包含14個新基因。再將個體基因組以泛基因組為參照比對,識別到胃癌患病個體的新型遺傳學變異——基因的存在-缺失變異(presence-absence variations, PAVs)。
胃癌人群中總計發現261個非必需基因,其中195個非必需基因屬于癌旁和癌組織共有基因(186個人類參考基因組基因和9個新序列基因)。再將這些基因與公共數據庫內不同種族健康人群的基因組測序數據集對比發現,有些非必需基因的存在或者缺失可以增加胃癌易感性。比如,非必需基因ACOT1、GSTM1、SIGLEC14和UGT2B17在胃癌人群的缺失率顯著高于其他人群。

對那些人類參考基因組以外序列預測到的新基因,研究團隊利用三代測序的長讀長序列進行染色體定位研究,成功將新基因GC0643定位到9q34.2位點。

利用細胞系模型體外過表達GC0643基因明顯抑制了腫瘤細胞生長、遷移侵襲、細胞周期進展并促進細胞的凋亡,此種腫瘤抑制效應可以通過基因再敲低而逆轉。GC0643新基因已經被國際NCBI數據庫認證(GenBank: MW194843.1)。
原始出處:
Yu, Y., Zhang, Z., Dong, X. et al. Pangenomic analysis of Chinese gastric cancer. Nat Commun 13, 5412 (2022). https://doi.org/10.1038/s41467-022-33073-7.
- 上一篇
European?Radiology:脂肪組織的影像學特征與胃癌術后并發癥及總生存率的關系
據統計,胃癌是全世界診斷率第五高的癌癥,也是癌癥死亡的第三大原因。迄今為止,根治性胃切除術仍然是治療胃癌最有效的方法。然而,胃癌根治性切除術后的并發癥發生率相對較高,嚴重的并發癥直接導致患者死亡。因此,在早期對接受胃癌手術的患者進行風險評估,并在手術前預測術后并發癥和其他不良后果的風險,以指導患者的治療方案和隨訪策略是非常必要的。 近年來的研究表明,脂肪組織
- 下一篇
JMC:新型STAT3抑制劑HP590,口服對胃癌有效
2022年9月14日,國際藥物化學權威期刊《Journal of Medicinal Chemistry》在線發表了華東師范大學陳益華/易正芳研究員團隊合作的最新研究成果“Discovery of a Novel Potent STAT3 Inhibitor HP590 with Dual p-Tyr705/Ser727 Inhibitory A