Gut:暨南大學張冬梅等團隊揭示結直腸癌肝轉移的分子機制
9月7日,暨南大學張冬梅,葉文才,陳敏鋒及瑞典卡羅林斯卡醫學院曹義海在Gut上發表了一篇題為“Novel TCF21high pericyte subpopulation promotes colorectal cancer metastasis by remodelling perivascular matrix ”的研究論文。該研究揭示了腫瘤周細胞在血源性轉移中的作用,并為結直腸癌轉移提供了潛在的診斷標志物和治療靶點。

https://gut.bmj.com/content/early/2022/09/06/gutjnl-2022-327913
研究背景
結直腸癌肝轉移由血源性傳播引起,指腫瘤細胞滲入循環并從血管外滲,隨后在肝臟中形成轉移灶。腫瘤內滲是血源性轉移的關鍵和限速步驟,在此期間,腫瘤細胞侵入血管周圍細胞外基質(ECM),破壞內皮屏障并進入血液循環。在侵入期間,入侵的腫瘤細胞接觸內皮細胞和免疫細胞以形成腫瘤轉移微環境(TMEM)。
周細胞是嵌在毛細血管壁內、包裹在內皮細胞周圍的收縮細胞,是內皮細胞的監督者,調節血管的穩定性和通透性。然而,腫瘤周細胞(TPCs)在血源性轉移中的作用仍存在爭議。
附著在內皮細胞上的TPCs是抑制腫瘤細胞內滲的生理屏障。NG2+ 或 PDGFRβ+ 周細胞的基因缺失或藥物抑制周細胞募集已被證明可增強血管通透性和瘤內缺氧,從而促進腫瘤細胞上皮-間質轉化(EMT)和腫瘤轉移。腫瘤衍生的PDGF-BB誘導細胞周-成纖維細胞轉換(PFT),導致細胞從血管中分離或分泌白細胞介素-33招募腫瘤相關巨噬細胞,增強血源性轉移。腫瘤來源的外泌體激活周細胞中的KLF4,導致細胞脫離、纖連蛋白在次級器官中大量沉積,從而建立一個轉移前生態位以促進血源性轉移。
然而,腫瘤周細胞也起著促轉移作用。在原發性腫瘤中,CD45-VLA-1bri或表達內胚層的周細胞通過細胞接觸依賴的方式促進腫瘤細胞內滲,而不改變腫瘤的血管結構或通透性,從而促進血源性轉移。尚未確定TPCs對血源性轉移的相互矛盾的影響是否與它們的異質性有關。
研究概略
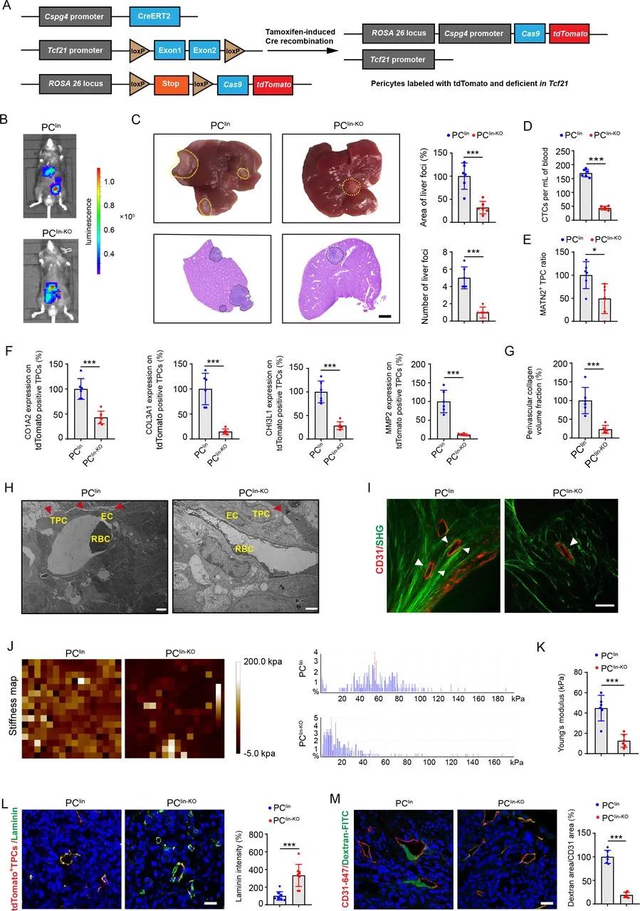
研究人員采用單細胞RNA測序(scRNA-seq)剖析了來自結直腸癌患者伴或不伴肝轉移的腫瘤周細胞的異質性,并鑒定出13個不同的TPC亞群。其中,一個新的TCF21high TPCs子集,被命名為基質周細胞,與肝轉移相關。
通過進一步分析,研究人員發現TPCs中的TCF21增加血管周圍膠原沉積和重排以及基底膜降解,促進血管周圍轉移微環境(PMM)的建立以增強腫瘤細胞內滲。而敲除結直腸癌小鼠的TCF21,能夠減少血管周圍ECM重塑,維持了基底膜完整性且減少循環腫瘤細胞(CTC),最終抑制了肝轉移。

敲除TPCs中的Tcf21可抑制CRC轉移
更進一步分析,整合素是ECM成分的關鍵受體,其作為機械轉導促進腫瘤轉移。研究人員對此進行了功能獲得和功能喪失實驗,發現整合素α5在mRNA和蛋白水平上均負調控TCF21。
TCF21 DNA的高甲基化能夠抑制多種類型腫瘤細胞中TCF21的表達,包括非小細胞肺癌、頭頸部鱗狀細胞癌和結直腸癌。而整合素α5通過FAK/PI3K/AKT-DNMT1軸促進TCF21的DNA高甲基化。
研究總結
總之,研究使用了scRNA-seq揭示了結直腸癌患者腫瘤周細胞的異質性,并確定了一個新的與肝轉移相關的TCF21high TPCs。這些發現揭示了TCF21high TPCs在PMM構建中通過重構血管周圍細胞外基質促進結直腸癌轉移的作用和機制,并為血源性轉移提供了一個潛在的診斷標志物。
參考資料:
https://gut.bmj.com/content/early/2022/09/06/gutjnl-2022-327913
- 上一篇
European?Radiology:基于CT放射組學特征的結直腸癌無創預測
研究發現,結直腸癌(CRC)可由許多遺傳和表觀遺傳事件同時驅動,其死亡率在全球范圍內位居第三。微衛星不穩定性(MSI)是一個主要的致癌因素,定義為短串聯重復DNA序列(微衛星)的普遍不穩定性,在大約15%的CRC病例中發生。許多研究已經證實,MSI是診斷林奇綜合征的一個重要生物標志物,可用于預測CRC患者的治療反應和預后。 現階段,國家綜合癌癥網絡指南推薦對
- 下一篇
糞便篩查異常應盡早做腸鏡檢查
結直腸癌是美國成年人第二大癌癥相關死亡原因,研究顯示癌癥篩查可降低結直腸癌相關發生率和死亡率1,2。美國預防服務工作組推薦了幾種結直腸癌預防和早期發現的篩查方式,包括糞便免疫學檢測和糞便隱血檢測2。這兩種測試均為無創檢測,尤其是在當今新冠全球大流行的狀況下,糞便免疫學檢測逐漸增多3,4。若無創檢查異常還需要進行診斷性結腸鏡檢查。然而何時進行診斷性結直腸鏡檢查