豬冠狀病毒感染腸道的免疫學研究方面取得重要進展
近日,獸醫所動物腹瀉病防控創新團隊應用單細胞測序技術對豬流行性腹瀉病毒(PEDV)感染后不同腸道細胞的功能改變進行了系統性分析,相關研究成果以題為“Identification of Cell Types and Transcriptome Landscapes of Porcine Epidemic Diarrhea Virus-Infected Porcine Small Intestine Using Single-Cell RNA Sequencing”在線發表于免疫學領域國際權威期刊《The Journal of Immunology》。團隊首席李彬研究員和華南農業大學樊惠英教授為論文共同通訊作者,范寶超副研究員和周金柱博士為論文共同第一作者。

豬流行性腹瀉病毒(Porcine epidemic diarrhea virus,PEDV)為致仔豬腹瀉最重要的病原之一,對初生仔豬的致死率可達100%,給全球養豬業造成巨大經濟損失。但目前對該病毒致病機制的了解仍不全面,尤其是PEDV感染對靶器官-仔豬腸道不同細胞類型的功能影響并不清楚。
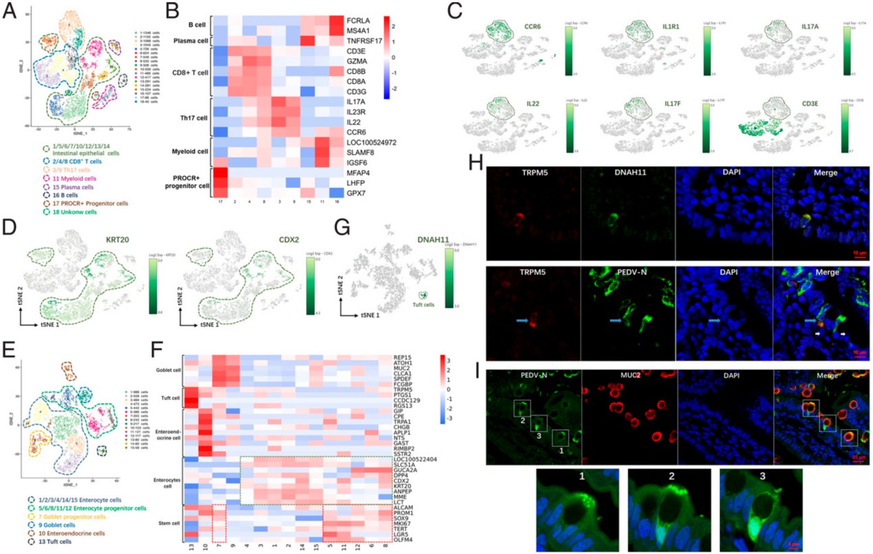
在該項工作中,研究人員對PEDV感染后的仔豬空腸段進行了單細胞測序分析,鑒定了仔豬腸道上皮細胞、杯狀細胞、Tuft細胞、腸分泌細胞和干細胞,以及免疫相關B細胞、漿細胞、CD8+ T細胞、Th17細胞和髓樣細胞等不同細胞類型的代表性標記分子;新鑒定DNAH11為仔豬腸道Tuft細胞的特異性標記分子。通過對PEDV感染的腸道細胞類型進行鑒定,發現除腸上皮細胞外,杯狀細胞和Tuft細胞同樣具有PEDV的感染性。

仔豬空腸段腸道細胞類型及免疫細胞類型的鑒定
通過對不同細胞類型的轉錄分析,發現病毒感染上調腸上皮細胞、杯狀細胞、Tuft細胞和腸內分泌細胞的凋亡和MAPK信號通路;杯狀細胞、tuft細胞和腸內分泌細胞的緊密連接和粘附連接通路顯著增加。對不同免疫細胞的轉錄分析發現,病毒感染會導致T和Th17細胞中T細胞受體、Th1和Th2細胞分化降低,以及B細胞中B細胞受體以及IgA生成信號通路降低。
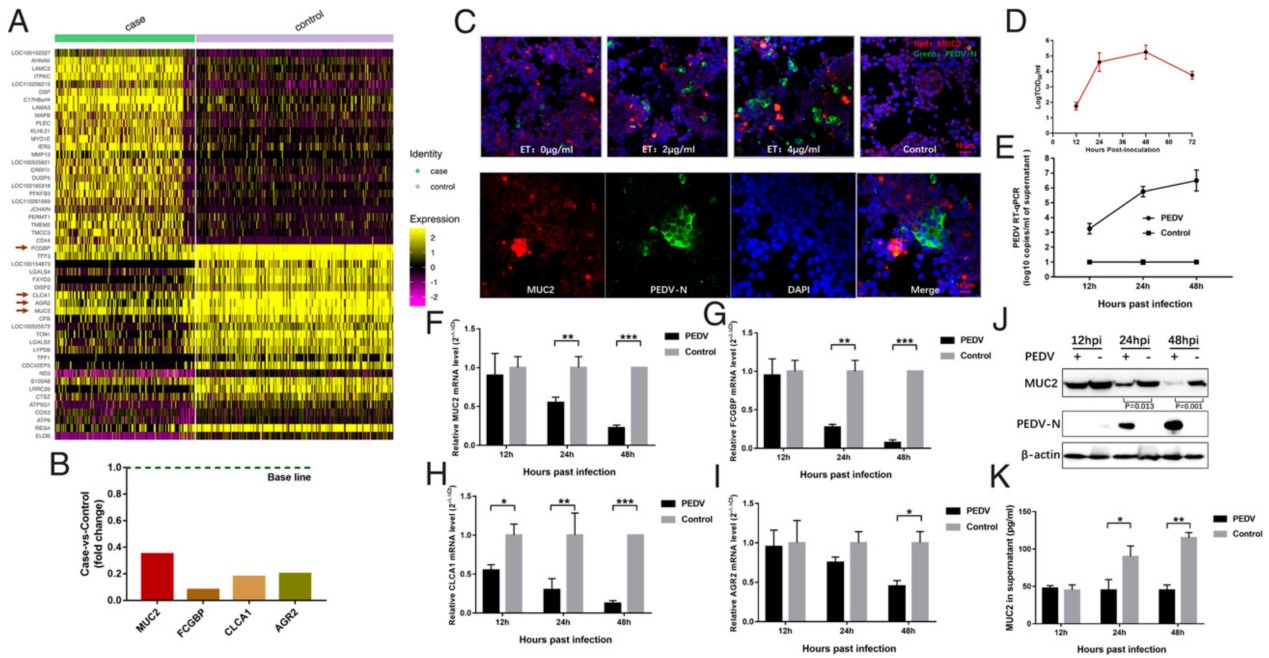
研究人員通過對PEDV感染后杯狀細胞深入分析發現,PEDV感染會顯著下調杯狀細胞中多種黏蛋白分子的表達。在體外,采用人結腸癌杯狀細胞系作為模型發現,PEDV感染會顯著降低重要腸道黏蛋白MUC2和其他黏液成分FCGBP、CLCA1和AGR2表達,并對MUC2的外泌具有限制作用。

PEDV感染下調杯狀細胞中黏蛋白表達
通過對抗菌肽相關基因的分析發現,PEDV感染顯著上調腸上皮細胞中REG3G的表達,而REG3G具有顯著抑制PEDV復制作用,并作用于病毒復制周期的胞內復制階段;進一步的機制研究發現,PEDV感染通過上調IL-33表達,誘導STAT3磷酸化路徑上調REG3G表達。

PEDV感染上調抗菌肽REG3G的機制及其抗病毒作用分析
該研究首次采用單細胞技術對PEDV感染的仔豬腸道進行了分析,明確了仔豬腸道不同細胞類型及其代表性標記,系統分析了PEDV感染對腸道不同細胞類型功能的改變,發現PEDV感染對杯狀細胞黏蛋白分子的調節作用,以及抗菌肽REG3G的抗病毒作用及上調機制。一系列發現將在動物機體層面進一步加深PEDV致病機制的了解,將為新的防治策略研制提供新思路。
研究得到了十四五國家重點研發計劃、國家自然科學基金、江蘇省自然科學基金等項目資助。
- 上一篇
清華大學王釗團隊揭示,高脂飲食通過改善腸道菌群挽救SIRT6敲除小鼠的早衰相關表型
近日,清華大學藥學院王釗教授課題組在 Aging Cell 期刊發表了題為:Decreased Enterobacteriaceae translocation due to gut microbiota remodeling mediates the alleviation of premature aging by a high-fat diet 的研究
- 下一篇
The Lancet Microbe:簡單的鼻拭子可以提供新出現病毒的早期預警
正如COVID-19疫情所顯示的那樣,具有潛在危險的新病毒可能在全球公共衛生監測系統發現它們之前就開始在人群中傳播。然而,耶魯大學的研究人員發現,在鼻拭子上測試單一免疫系統分子的存在,可以幫助檢測出標準測試中沒有發現的隱形病毒,他們于1月3日在《柳葉刀微生物》雜志上報道。“發現一種危險的新病毒就像大海撈針,”該研究的資深作者、實驗室醫學和免疫生物學副教授艾倫