Signal Transduction and Targeted Therapy: 一類具有廣譜抗癌活性的USP25/28抑制劑的鑒定
越來越多的證據表明,USP28可能成為癌癥治療的靶點。為了鑒定其抑制劑,研究者篩選了10萬個合成化合物文庫,發現了3個具有顯著抑制活性的先導化合物,CT1001-1003。

圖片來源:https://doi.org/10.1038/s41392-022-01209-2
近日,來自浙江大學第一附屬醫院的研究者們在Signal Transduction and Targeted Therapy雜志上發表了題為“Identification of a class of potent USP25/28 inhibitors with broad-spectrum anti-cancer activity”的文章,該研究確定了一類有效的USP25/28抑制劑,顯示出廣泛的抗腫瘤活性。
這些化合物的優化導致了CT1018,一種更強的抑制劑。CT1018與CT1002幾乎相同,只是它在3-氨基上是半甲基化的。有趣的是,3-氨基的完全甲基化幾乎殺死了抑制活性,用乙基取代甲基也導致了較弱的抑制劑。
這些結果表明,3-氨基的半甲基化是抑制活性的關鍵。然而,CT1018在基于細胞的檢測中是無效的。持續優化導致CT1073和CT1113。這兩個化合物對USP28以及與之密切相關的USP25都有很強的抗藥性。
3-氨基半甲基化的重要性對CT1073也是如此,因為它的非甲基化版本CT1008是一種弱得多的抑制物。CT1113含有一個手性中心,一個對映體比另一個對映體更有效。這些化合物的特異性表現為對其他去泛素酶和SENP1缺乏高達10μ的活性。此外,研究者還用SPR儀測量了緩蝕劑與USP25/28之間的相互作用動力學。I、CT1073和CT1113具有類似的USP25和USP28的KDS。

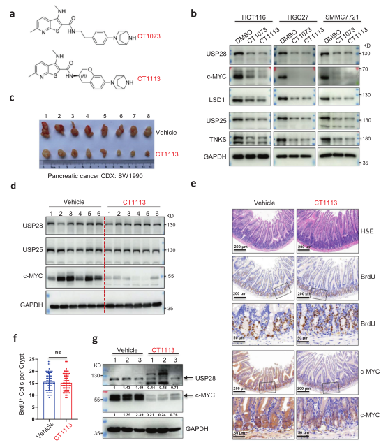
USP28抑制劑的鑒定
圖片來源:https://doi.org/10.1038/s41392-022-01209-2
研究者通過主要臟器的組織學檢查也沒有發現任何明顯的變化。在腸道中,CT1113處理的小鼠的絨毛與對照組動物的絨毛是難以區分的。令人驚訝的是,CT1113處理完全沒有破壞隱窩中的增殖(通過BrdU摻入測量)。
C-myc免疫組織化學染色顯示對照組有很強的c-myc表達,而CT1113處理的腸段c-myc表達明顯減少,這與免疫印跡分析的結果一致。然而,c-myc的表達在隱窩中持續存在,這表明盡管受到USP28的抑制,干細胞仍能保持c-myc的表達。
本研究結果提供了一種解釋,即CT1113處理沒有破壞隱窩中的增殖。此外,在睪丸中,CT1113給藥沒有引起組織結構的任何異常,也沒有引起精原細胞的增殖。總之,研究者確定了一類有效的USP25/28抑制劑,顯示出廣泛的抗腫瘤活性。( Bioon.com)
參考文獻
Jin Peng et al. Identification of a class of potent USP25/28 inhibitors with broad-spectrum anti-cancer activity. Signal Transduct Target Ther. 2022 Dec 8;7(1):393. doi: 10.1038/s41392-022-01209-2.
- 上一篇
Int. J. Biol. Sci: LY294002通過皮膚p38逆轉糖皮質激素誘導的衰老和膠原合成減少
糖皮質激素(GCs)和鹽皮質激素是由腎上腺皮質分泌的類固醇激素,受下丘腦-垂體-腎上腺軸的調節。皮質類固醇通常用來指GC。GCs是多種基本過程的關鍵調節者,如新陳代謝、細胞增殖、分化和炎癥。由于其親脂結構,GC能夠迅速通過細胞膜擴散,發揮其生物學功能。 有趣的是,許多研究證實,皮膚細胞對有效的類固醇生成具有完全的生化反應。第一種合成的GC在20世紀50年代末
- 下一篇
Redox Biology : I型糖尿病損害了線粒體的功能,促進了白細胞的氧化應激和自噬
1型糖尿病(T1D)是一種自身免疫性疾病,其特征是由于胰島β細胞破壞導致胰島素缺乏,從而導致高血糖。 1型糖尿病(T1D)涉及嚴重的代謝紊亂,導致心血管風險增加。白細胞與血管內皮細胞相互作用,是動脈粥樣硬化發病的關鍵因素。然而,線粒體氧化還原損傷、生物能量學改變和白細胞的異常自噬是否與T1D生理病理有關尚不清楚。圖片來源:https://doi.o