Cancer Cell:沈洪兵/胡志斌團隊發表迄今最大規模中國人群NSCLC全基因組測序成果,揭示肺癌罕見易感變異
肺癌是對人群健康和生命威脅最大的惡性腫瘤之一。近年來,肺癌的發病率在多數國家呈現明顯增高的跡象,其中,非小細胞肺癌(NSCLC)占比約85%。目前,基因測序技術已在NSCLC診斷、靶向治療、預后研究中發揮了關鍵作用。
在過去的20年里,雖然全基因組關聯研究(GWAS)已經將40余個遺傳位點與NSCLC聯系起來,但前期大多數研究都是基于歐洲人群進行的,目前仍缺乏對于中國人群的大規模研究,并且基于基因陣列插補的傳統GWAS仍然存在一定的局限性。首先,基因陣列只覆蓋了部分基因組變異,對于基因組中其他基因變異的推斷依賴于插補技術,因此其準確性依賴人群匹配且更全面的單倍型參考基因面板(panel)。其次,基因陣列插補只適用于常見的低頻變異,無法準確分析罕見致病變異。
為解決上述難題,近日,南京醫科大學沈洪兵/胡志斌團隊對來自南京肺癌隊列(NJLCC)的2984例NSCLC病例和3020例無癌對照進行了大規模全基因組測序(WGS),鑒定了20余個NSCLC相關的常見致病性突變,其中5個為新發現致病變異,并發現DNA修復基因中的罕見功能缺失變異以及BRCA2啟動子中的罕見變異增加了非小細胞肺癌風險。相關研究成果已發表在Cancer Cell上,文章題為“Analyses of rare predisposing variants of lung cancer in 6,004 whole genomes in Chinese”。
將WGS技術應用于中國人群肺癌致病變異的鑒定不僅可以構建中國人群的特異性單倍型基因參考數據庫,提高常見和低頻變異插補的準確性和覆蓋度,增加發現新易感變異的可能性,還可以為系統發現肺癌罕見致病變異提供信息。

文章發表在Cancer Cell
主要研究內容
NSCLC和無癌對照個體的種系變異概述
首先,研究人員對從NJLCC招募的3043名NSCLC患者和3084名無癌對照者進行了WGS。通過嚴格的數據質控,最終共有2984例NSCLC患者和3020例對照個體被納入后續分析流程,并確定了100565590個短小變異,包括91942266個單核苷酸變異(SNV)和8623324個小片段插入或缺失(INDEL)。其中,8.79%的SNV和12.56% 的INDEL被認為是常見、低頻變異,其它絕大多數為罕見變異,并且68.59%的罕見變異未收錄在gnomAD數據庫中。

圖1. 整體研究流程示意圖,來源:Cancer Cell
鑒定出5個新的NSCLC常見和低頻易感位點
研究人員按組織學類型(肺腺癌和肺鱗狀細胞癌)、性別(男性和女性)或吸煙狀況(吸煙者和終生不吸煙者)對整體NSCLC和亞組進行了關聯分析,共發現20個位點可以達到全基因組顯著性水平。在這20個位點中,有5個位點未被報道過,其中2個基因位點與整體NSCLC的風險有關。同時,這5個變異位點與NSCLC風險的關聯也在另外的獨立隊列中得到了驗證,該隊列包括2018例患者和2392例非癌癥對照。

圖2. 全基因組關聯分析鑒定五個顯著性易感位點,來源:Cancer Cell
為了確定5個未被報道的NSCLC相關位點的功能相關基因,研究團隊利用NSCLC中國患者的116個相鄰正常肺組織的基因型和轉錄組數據,構建了肺組織特異性表達定量性狀位點(eQTL)數據庫。對于先前未報道的2個具有共同變異的位點和先前報道的五個獨立共同變異的位點,通過整合NJLCC eQTL數據集和GWAS數據集,進行了位點級GWAS-eQTL共定位分析。最終確定這些變異位點與SRC、DSP、RGL2、BTN3A2和CCDC116相關聯。

圖3. NSCLC高危位點的潛在易感基因的鑒定,來源:Cancer Cell
BRCA2、癌癥易感基因和DNA損傷修復途徑基因中罕見致病性LOF負荷增加
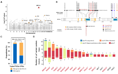
在對編碼序列中罕見變異(MAF<0.5%)的深入分析中,研究團隊共納入了3268個至少有3個LOF變異的基因。結果顯示,BRCA2具有最高的信號,在經過多次校正后,其風險相關性仍然顯著。在NSCLC個體中,研究人員在BRCA2的標準轉錄本中鑒定出22個LOFs變體,其中14個P/LP變體在ClinVar數據庫中有記錄,其他8個沒有記錄。更加有意思的是,在NSCLC個體中發現的BRCA2的LOFs變體主要位于RAD51的結合位點。
除BRCA2外,肺癌患者中其他10個CpG的LoF變異負荷也高于非癌癥對照組,包括RAD50、ATM、FANCA、ERCC6、RAD51D、FANCM、WRN、CHEK2、NBN及MRE11A。進一步分析發現,LoF負荷增加的15個CpG參與了DNA損傷修復(DDR)過程。

圖4. 罕見LOF變異與NSCLC風險的相關性分析,來源:Cancer Cell
調控區域的罕見功能變異與NSCLC的風險相關
在基于啟動子的關聯分析中,研究團隊共納入了10041個至少有3個功能變異的基因,發現BRCA2啟動子區與肺癌風險存在顯著相關性。BRCA2啟動子與NSCLC風險之間的關系在包含2018例患者和2392例對照的獨立隊列中也得到了驗證。此外,研究人員在一個獨立的前瞻性隊列中對BRCA2啟動子區進行了Sanger測序,該隊列有23826名參與者(包括301名新診斷為NSCLC的個體),并觀察到一致的關聯性。

圖5. BRCA2啟動子區域與NSCLC風險的相關性分析,來源:Cancer Cell
結 語
綜上所述,該研究通過WGS和SNP基因分型,構建完成了迄今為止中國人群中最大規模、最全面的胚系變異及其與NSCLC關聯的分析結果。利用高深度的WGS數據,研究團隊構建了高質量的單倍型參考面板,并基于WGS和人群特異性的分析策略對常見和低頻變異進行單變異關聯分析,確定了5個新的NSCLC風險相關全基因組顯著位點,并進一步揭示了5個高置信度易感基因:SRC、DSP、RGL2、BTN3A2和CCDC116。
此外,通過完善的轉錄本表達和功能優先排序策略,研究人員在全基因組尺度上系統評估了NSCLC罕見易感變異的致病性,并證明LOF變體破壞BRCA2或DDR通路顯著增加NSCLC的風險。此外,除了編碼區域的變異體,研究結果還提供了非編碼變異體對疾病的影響,例如BRCA2啟動子變異和FAAP100增強子變異,可以對NSCLC的風險產生強烈影響。

圖6. 整體研究概圖,來源:Cancer Cell
基于WGS的研究極大地提高了基于大規模人群隊列的遺傳研究效率,而且有助于描繪罕見致病變異的全貌,拓寬領域內對肺癌遺傳病因學的認識,為肺癌的精準預防、治療等提供重要參考。
參考文獻:
Wang et al., Analyses of rare predisposing variants of lung cancer in 6,004 whole genomes in Chinese, Cancer Cell (2022).DOI:https://doi.org/10.1016/j.ccell.2022.08.013
https://www.cell.com/cancer-cell/fulltext/S1535-6108(22)00377-4
- 上一篇
FDA授予Sapanisertib治療nrf2突變鱗狀NSCLC快速通道
鱗狀非小細胞肺癌(sqNSCLC)約占NSCLC的25-30%,與非鱗NSCLC不同,sqNSCLC只有1-5%的患者攜帶可靶向治療的驅動基因,根據2022年最新版非小細胞肺癌NCCN指南推薦,NSCLC肺癌患者應檢測的靶點為EGFR、KRAS、ALK、ROS1、BRAF、NTRK、PD-L1及MET、RET。雖然肺癌的靶向治療已經取得了重大進展,但針對鱗肺
- 下一篇
ESC 2022:靶向KRAS G12C Sotorasib治療NSCLC首個III期結果公布,ORR為28.1%
KRAS是最常見的致癌基因,在多種癌癥中均有突變(常見有結腸癌和肺癌、膽管癌、小腸癌、皮膚癌、膀胱癌和乳腺癌等癌癥,其中胰腺癌突變率高達90%)。而剛剛召開的2022年歐洲腫瘤內科學會年會(ESMO)上發布了三項有關KRAS靶點相關的臨床試驗結果,由此可見,KRAS仍是腫瘤領域的研究熱點。 索托雷塞治療NSCLC首個III期結果公布 2022年8月31號,安