為什么冬季新冠猖獗?科學家揭露首個生物學機制!
隨著各地逐漸入冬成功,身邊人打噴嚏、流鼻涕的頻率增加了,就好像感冒和流感與冬季存在著某種密不可分的聯系一般。細想一下,好像的確在天氣寒冷的時間段更容易患上感冒、流感,甚至新冠病毒在冬季也會愈發猖獗,但迄今為止仍然沒有發現明確的機制,這是為什么呢?
近日在《過敏與臨床免疫學雜志》上刊登的一項研究成果便解答了這一疑惑。研究發現將鼻腔內的溫度降低5℃會顯著降低鼻內細胞外囊泡的活性。換言之,冷空氣的存在損害了發生在鼻子里的免疫反應,使得病毒和細菌有機可乘,人體出現上呼吸道感染概率大幅度增加。此外,在這項研究成果中,研究者提供了第一個生物學機制來解釋這一現象的發生。

doi.org/10.1016/j.jaci.2022.09.037
鼻腔是第一道防線
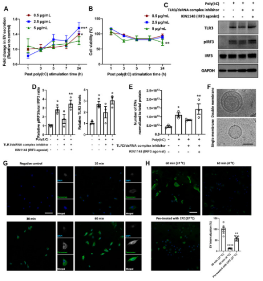
在人鼻黏膜上皮原代細胞(原代HNEpC)中開展體外實驗,采用TLR3典型激動劑Poly(I:C)刺激細胞,發現poly(I:C)能夠刺激鼻上皮EV分泌,分泌量隨著時間延長、劑量增加而增加,且不存在細胞毒性。
確認刺激有效后,隨之采用TLR3/dsRNA復合物抑制劑或(和)IRF3激動劑KIN1148驗證了這種效應是通過激活TLR3-IRF3信號軸介導的。之后,研究者將TLR3刺激的EV與未刺激的對照EV進行比較,證實二者特征沒有顯著差異。最后,研究者探討了TLR3刺激EV在原代HNEpC中的上皮間轉運動力學,發現37℃時,細胞攝取迅速,且在60分鐘內逐漸擴散到整個細胞質中。然而在氯丙嗪預處理、4℃低溫環境下,細胞攝取顯著抑制了87.5%,擴散速度顯著減慢。表明低溫對于細胞攝取EV存在明顯抑制作用。

doi.org/10.1016/j.jaci.2022.09.037
TLR3刺激的EV表現出有效的抗呼吸道病毒活性
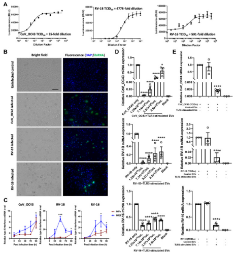
明確TLR3刺激顯著增加鼻上皮EV分泌后,接下來分析這些EV是否具有內在的抗病毒活性。研究者采用冠狀病毒CoV_OC43、次要群鼻病毒RV-1B和主要群鼻病毒RV-16分別在原代HNEpC中構建上呼吸道病原體模型,發現原代HNEpC普遍出現細胞質的空泡化、變圓和脫落,并通過病毒dsRNA檢測表明已成功誘導細胞病變效應和宿主細胞免疫應答,證實模型成功。
之后評估TLR3刺激的EV介導的體外抗病毒活性,發現TLR3刺激可能會改變EV中的因子物質并賦予EV增強的抗病毒特性。

doi.org/10.1016/j.jaci.2022.09.037
TLR3刺激上調EV中的miR-17增強抗病毒活性
明確TLR3刺激的EV有抗病毒活性后,研究者進一步探索了潛在的抗病毒機制,通過層次聚類分析、火山圖數據分析,最終發現6個在TLR3刺激后顯著上調并與抗病毒作用相關的miRNA,其中將已被報道在上呼吸感染期間抑制病毒復制的miR-17作為待驗證的作用機制目標。
采用qPCR證實與未受刺激對照細胞相比,TLR3刺激顯著增加了EV中miR-17的表達;在未受刺激對照細胞中,miR-17過表達或沉默發現miR-17抑制了病毒RNA復制,顯著降低了宿主細胞中CoV_OC43、RV-1B和RV-16病毒mRNA水平,證實了miR-17對呼吸道病毒的強大抗病毒活性。在TLR3刺激的細胞中,同樣進行miR-17過表達或沉默,發現與未受刺激對照細胞相比,TLR3刺激誘導的EV中miR-17抗病毒活性更強,證實TLR3刺激上調EV中的miR-17增強抗病毒活性。

doi.org/10.1016/j.jaci.2022.09.037
TLR3刺激的EV表面受體-病毒結合
有助于抗病毒活性并防止病毒進入宿主細胞
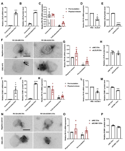
研究者發現TLR3刺激的EV表面受體蛋白質可以與病毒相結合,阻止病毒進入細胞,與細胞受體結合,而未受刺激的對照EV對阻斷病毒感染沒有顯著影響。
研究者分析了TLR3刺激的EV中LDLR,ICAM-1和N-乙酰神經氨酸(NANA)的水平,它們分別參與受體介導的RV-1B,RV-16和CoV_OC43的內吞作用,發現TLR3刺激上調EV中的LDLR和ICAM-1水平,另外因技術限制,NANA無法檢測。
為了探索LDLR和ICAM-1在EV中抑制病毒感染的作用,在TLR3刺激的EV中沉默LDLR或ICAM-1 mRNA表達,發現LDLR或ICAM-1沉默回削弱對應的病毒與TLR3刺激的EV之間的相互作用,從而促進病毒進入宿主細胞。

doi.org/10.1016/j.jaci.2022.09.037
冷暴露會損害TLR3依賴性EV分泌
和miR-17豐度
從而消除抗病毒活性
研究者分析了降溫對TLR3依賴性EV功能的影響。通過人體鼻內溫度梯度試驗發現當環境溫度從23.3℃降低到4.4℃后,前鼻甲和中下鼻甲水平的鼻內溫度分別下降了6.4℃和4.7℃。基于上述實驗結果,在體外培養實驗時采用降低5℃的方法,發現在37℃時,TLR3依賴性EV分泌顯著增加,而32℃時,則顯著損害了TLR3依賴性EV分泌。
接下來研究冷暴露對TLR3刺激的EV介導的抗病毒活性的影響,發現冷暴露下TLR3依賴性EV抗病毒活性降低,miR-17的豐度降低,表明冷暴露可能通過這種機制來消除抗病毒活性。

doi.org/10.1016/j.jaci.2022.09.037
冷暴露降低TLR3依賴性EV表面受體蛋白表達,損害由表面受體-病毒相互作用介導的抗病毒活性
在37℃時,與未刺激對照細胞相比,TLR3刺激EV中LDLR、ICAM-1表達顯著增加,而當溫度降到32℃時,TLR3刺激EV中LDLR、ICAM-1顯著受損,表明TLR3刺激EV中表面受體蛋白LDLR和ICAM-1表達增加受環境溫度影響。進一步研究發現冷暴露會顯著損害由表面受體-病毒相互作用介導的抗病毒活性,但是對于TLR3刺激的EV抗病毒活性沒有顯著影響。

doi.org/10.1016/j.jaci.2022.09.037
小結
上呼吸道感染存在季節性變化,尤其在冬季,感染率增加,這是因為冷暴露會損害由鼻上皮EV介導的抗病毒免疫防御功能,且這可能是通過下調TLR3依賴性EV分泌和miR-17豐度,降低TLR3依賴性EV表面受體蛋白表達等來實現的。
想一想,新冠的到來使得我們離不開口罩,而口罩的存在可以給予鼻腔一定的溫暖,間接保護了鼻內免疫防御機制,降低了呼吸道病毒的感染幾率,也不失為又一個戴口罩的理由。
參考文獻:
[1] Di Huang, Maie S. Taha, Angela L. Nocera, Alan D. Workman, Mansoor M. Amiji, Benjamin S. Bleier,Cold exposure impairs extracellular vesicle swarm–mediated nasal antiviral immunity,
Journal of Allergy and Clinical Immunology,2022. doi.org/10.1016/j.jaci.2022.09.03
- 上一篇
Science:改寫教科書!大腸桿菌的基因表達變化幾乎完全發生在細胞生長時的轉錄階段
分子生物學的基本原理決定了蛋白是如何在細胞內形成的,這分為兩個階段,即轉錄和翻譯。在轉錄過程中,儲存在DNA中的信息被復制到信使RNA(mRNA)中。隨后在翻譯過程中,核糖體根據mRNA上的指令,一次一個氨基酸地組裝蛋白。 對這一過程的理解是如此基礎,以至于從DNA到mRNA再到蛋白的信息流動的方向被稱為分子生物學的“中心教條”,這是
- 下一篇
Nat Commun:動物研究揭示新冠病毒可以感染眼睛
科學家們研究了導致COVID-19的冠狀病毒SARS-CoV-2是否能影響感染者的視覺和深度感知。在一項新的研究中,來自澳大利亞格里菲斯大學和韓國化學技術研究院等研究機構的研究人員想要了解SARS-CoV-2如何影響眼睛,以及它是否可以作為一種病毒感染途徑。他們發現眼睛和三叉神經(trigeminal nerve)容易受到SARS-CoV-2的影響,而且在動