Stem Cell Rep:科學家利用干細胞制造出大量分泌特殊免疫蛋白的人類星形膠質細胞 或有望幫助治療人類精神分裂癥
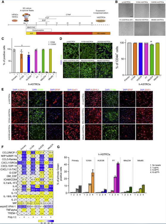
在大腦中,補體系統在機體正常發育和疾病發生期間的免疫反應和突觸消除過程中發揮著至關重要的角色;大腦中的炎癥和免疫系統的過度激活都會導致突觸丟失以及神經元的希望,從而就會導致神經退行性疾病和精神性疾病的發生。近日,一篇發表在國際雜志Stem Cell Reports上題為“Small molecule screen reveals pathways that regulate C4 secretion in stem-cell derived astrocytes”的研究報告中,來自哈佛大學等機構的科學家們通過研究表示,干細胞或能幫助識別出人類新型的精神分裂癥藥物。
在精神分裂癥中,患者機體大腦中的免疫蛋白C4的水平會增加,而且因拷貝數變化所導致的C4水平的增加與機體患精神分裂癥風險增加直接相關,能減少大腦中C4蛋白水平及炎癥水平的療法或能讓精神分裂癥患者獲益,但目前還不能使用。稱之為星形膠質細胞的大腦細胞能通過分泌諸如C4等免疫蛋白來調節機體的免疫反應和炎性環境,因此,星形膠質細胞就是降低C4水平療法的一個主要目標。

科學家利用干細胞制造出大量分泌特殊免疫蛋白的人類星形膠質細胞 或有望幫助治療人類精神分裂癥。
圖片來源:Stem Cell Reports (2022). DOI:10.1016/j.stemcr.2022.11.018
這項研究中,為了識別出有效的藥物,研究人員開發了一種有效的方法來利用干細胞制造出大量能分泌C4蛋白的人類星形膠質細胞。研究人員對464種藥物進行了篩選,最后識別出了一小群大約有20種藥物能幫助減少星形膠質細胞對C4蛋白的分泌;這些藥物不僅在健康的星形膠質細胞中非常有效,而且在由精神分裂癥患者機體的干細胞所制造的星形膠質細胞中依然有效。
本文研究為科學家們深入研究人類星形膠質細胞中的炎性反應以及其背后的調節機制提供了新的路徑,同時其還能作為一種特殊平臺在大規模的篩選手段中幫助識別出新型的治療性藥物;綜上,本文研究結果或為后期科學家們開發涉及補體級聯信號的中樞神經系統疾病的新型療法奠定了一定的基礎。(Bioon.com)
原始出處:
Francesca Rapino,Ted Natoli,Francesco Limone,et al. Small molecule screen reveals pathways that regulate C4 secretion in stem-cell derived astrocytes, Stem Cell Reports (2022). DOI: 10.1016/j.stemcr.2022.11.018
- 上一篇
Sci Adv:重磅!科學家識別出維持哺乳動物機體正常體溫的關鍵神經元
目前研究人員并不清楚視前區(POA,preoptic area)的體溫調節中心的雙向控制器到底是怎樣的。近日,一篇發表在國際雜志Science Advances上題為“Prostaglandin EP3 receptor-expressing preoptic neurons bidirectionally control body temper
- 下一篇
Nature子刊:基因改造線粒體,使其利用陽光充電,從而延長壽命
線粒體(mitochondrion),是細胞的“能量工廠”,線粒體內有一套獨立于細胞核的遺傳物質——線粒體DNA(mtDNA)。由于線粒體在能量穩態中的重要作用,因此,線粒體障礙會導致多種疾病發生,包括發育障礙、神經肌肉疾病、代謝疾病、癌癥進展等等。 此外,線粒體功能障礙在衰老過程中也發揮著重要作用,但其背