Nat Commun:科學家發現胰腺癌的潛在治療靶點
胰腺導管腺癌(PDAC)是一種高度致死性疾病,5年生存率低于9%,預計到2030年將成為癌癥死亡的第二大原因。PDAC腫瘤的侵襲性和對傳統化療的耐藥性被認為是由于缺乏臨床上可靶向的突變、免疫細胞耗盡的缺氧微環境、代謝的改變和腫瘤的異質性導致的。去泛素化酶(DUBs)在靶向蛋白降解中發揮著重要作用,代表著癌癥的一種新興治療模式。然而,它們在胰腺導管腺癌(PDAC)中的治療潛力還沒有被探索出來。
近日,發表在Nature Communications上的一篇題為“USP25 promotes pathological HIF-1-driven metabolic reprogramming and is a potential therapeutic target in pancreatic cancer”的學術論文,發現USP25作為PDAC腫瘤生長和活力所需的基本DUB,可促進病理性 HIF-1驅動的代謝重編程,是胰腺癌的潛在治療靶點。

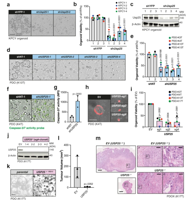
在本研究中,為了鑒定PDAC中的酶活性DUB,研究人員開發了一種將泛素-ABPs與質譜法相結合的分析管道,將基于活性的蛋白質組學與患者衍生的PDAC類器官和小鼠遺傳模型中的功能喪失遺傳篩查相結合。通過PDAC類器官中的功能喪失遺傳篩選測定了DUBs的功能意義,將USP25鑒定為PDAC腫瘤生長和活力所需的基本DUB。接下來,他們通過沉默Usp25在KPCY類器官中的表達來評估其生物學作用,發現USP25的耗竭導致患者來源的類器官活力,存活率降低和體內PDAC腫瘤生長減弱。因此,USP25在PDAC生長和維持中起著至關重要的作用。

圖 USP25的消耗導致患者來源的類器官形成,活力和體內PDAC腫瘤生長減弱
研究進一步發現,USP25通過調節缺氧誘導因子-1α(HIF-1α)的穩定性和轉錄活性是糖酵解的主調節劑。為了評估Usp25在PDAC中的作用,研究人員比較了它在PDAC中的表達和酶活性與健康胰腺組織中的表達和酶活性,結果發現,與正常胰腺組織相比,USP25在PDAC中具有高表達和酶活性,這與患者生存期較差相關。此外,遺傳和藥理學USP25抑制導致PDAC類器官的強效生長障礙,而正常的胰腺類器官不敏感,并導致患者來源的異種移植物急劇消退。從機制上講,USP25可去泛素化并穩定HIF-1α轉錄因子。PDAC的特征在于嚴重缺氧的微環境,USP25消耗會使HIF-1α轉錄活性失效并損害糖酵解,從而誘導腫瘤缺氧核心中的PDAC細胞死亡。因此,USP25 / HIF-1α軸是PDAC中代謝重編程和存活的基本機制,可以進行治療利用。
總之,該研究發現USP25是胰腺導管腺癌的潛在治療靶點。
參考文獻:
Nelson, J.K., Thin, M.Z., Evan, T. et al. USP25 promotes pathological HIF-1-driven metabolic reprogramming and is a potential therapeutic target in pancreatic cancer. Nat Commun 13, 2070 (2022). https://doi.org/10.1038/s41467-022-29684-9
- 上一篇
指南共識 | 2022年胰腺癌診療指南
近年來,胰腺癌的發病率在國內外均呈明顯的上升趨勢。2021年統計數據顯示,在美國所有惡性腫瘤中,胰腺癌新發病例男性位列第10位,女性第9位,占惡性腫瘤相關死亡率的第4位。中國國家癌癥中心2021年統計數據顯示,胰腺癌位居我國男性惡性腫瘤發病率的第7位,女性第11位,占惡性腫瘤相關死亡率的第6位。 為進一步規范我國胰腺癌診療行為,提高醫療機構胰腺癌診療水平,改
- 下一篇
“癌中之王”早篩新方法!可識別95.5% I期胰腺癌
近年來,癌癥已成為嚴重威脅人類健康的主要因素之一。近10 年來,我國惡性腫瘤的發病和死亡均呈持續上升趨勢,每年保持約3.9%和2.5%的增幅。大部分癌癥患者,特別是早期癥狀不明顯的癌種,往往確診時已是中晚期,一旦轉移或擴散,不僅治療難度加大,治療負擔也令人難以承受。 在所有的癌種中,胰腺癌往往很難在早期發現,而手術切除是唯一可行的治療方法。因此,胰腺癌的五年