肥厚型心肌病暈厥如何診斷和管理,看看專家共識怎么說
目前肥厚型心肌病(HCM)管理指南認為,暈厥是心源性猝死(SCD)風險評估的一個主要危險因素,了解暈厥的潛在機制是預防復發的先決條件。然而目前暈厥指南中不明原因暈厥的詳細定義尚不明確,由于研究不足尚無法解釋暈厥的原因及機制。近期,暈厥和HCM領域國際專家小組發布了肥厚型心肌病暈厥專家共識,本文主要介紹HCM患者暈厥的診斷和管理流程,讓我們一起看看專家共識怎么說。
HCM患者暈厥的診斷和處理流程

圖1 HCM患者暈厥的診斷流程
注:VF,心室顫動;VT,室性心動過速;AV,房室;SA,竇房。
不明原因暈厥定義為,在進行初步評估和經驗豐富的醫生認為適當的額外檢查后,未滿足非心源性暈厥和與SCD風險無關的心源性暈厥中報告的疾病。一旦確定引發暈厥的病因,就可開始進行適當治療以防止復發。在ESC(圖2A)和AHA/ACC指南(圖2B)中,不明原因暈厥事件被視為SCD的危險因素,可用于危險分層和植入型心律轉復除顫器(ICD)的植入指導。


圖2 ESC指南(A)和AHA/ACC指南(B)流程圖
HCM預測模型(HCM Risk-SCD)中包含的變量:
?年齡
?SCD家族史
?不明原因暈厥
?左心室流出道梯度
?最大左心室壁厚度
?左房內徑
?非持續性室性心動過速
暈厥診斷和治療的實用指南
1.HCM患者暈厥評估的診斷檢查

圖3 對HCM和暈厥發作患者的推薦評估
根據現行HCM指南,所有HCM患者應進行全面的病史詢問、體格檢查(包括直立位血壓測量)、超聲心動圖、心電圖和24-48h動態心電圖監測或能夠提供連續心電圖監測的類似設備檢查;間歇性事件記錄儀的作用在風險分層尚未確立。發生暈厥事件的病史和環境可用于指導評估和治療。如果記錄到能夠引起暈厥的心律異常(如晚期房室傳導阻滯、心動過緩、持續性室性心動過速或陣發性房顫),則應開始進行適當治療。
在暈厥事件明確歸因于反射機制或自主神經衰竭的患者中,可能無需進行廣泛且全面的檢查。當由低血容量或全身血管舒張引起的短暫性低血壓引發暈厥時,嚴重的左心室流出道梗阻(LVOTO)(即靜息或激發時峰值瞬時梯度>50mmHg)可能是暈厥的原因。
如果病史和初步檢查未明確識別反射或LVOTO介導的機制,則認為暈厥事件“不明原因(unexplained)”,代表一種危險標志物。
如果病史表明LVOTO是一項主要影響因素,患者尚不明確存在明顯的靜息或可激發梯度(如>50mmHg),則可行負荷超聲心動圖檢查。
如果在最初評估時未立即診斷的患者中懷疑有反射性暈厥或直立性低血壓,則可進行進一步的心血管自主功能檢測:
?主動站立試驗
?24小時動態血壓監測(ABPM)
?直立傾斜試驗
?頸動脈竇按摩(>40歲患者)
?植入式循環記錄儀(如果上述測試未診斷),以記錄暈厥復發或危及生命的事件
在某些情況下,這些檢查也可能有助于指導治療。其他檢查,如心臟MRI或電生理實驗,可考慮在特定的患者中進行。
患者入院進行快速檢查的決定受到具體機構影響。一般情況下,暈厥無前驅癥狀或在仰臥位/運動期間發生,住院治療是合理的。其他情況下,如果有暈厥專家/科室協助,則優先進行院外檢查。
一旦確診,應根據暈厥指南建議開始治療潛在的暈厥機制。
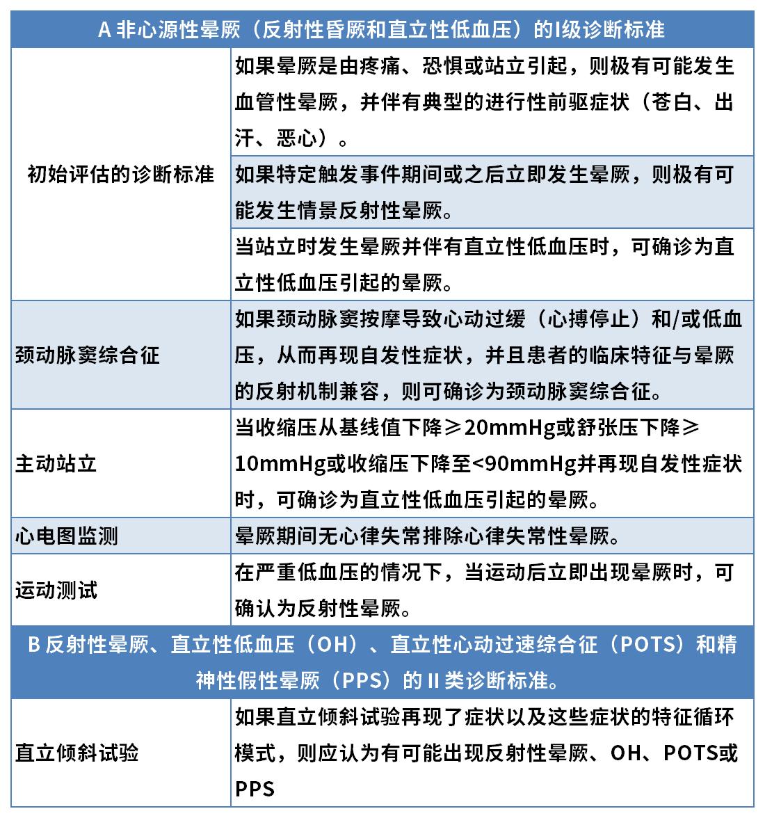
2.確定非心源性暈厥(反射性暈厥或直立性低血壓)診斷的條件(與暈厥相關的低風險)
2017 AHA/ACC和2018 ESC暈厥指南定義了可以確診為非心源性暈厥診斷的情況:

3.與猝死風險無關的暈厥診斷的其他情況(與暈厥相關的低風險)
與任何結構性心臟病一樣,HCM可并發心源性暈厥(不一定危及生命)和非心源性暈厥。
應懷疑非室性快速性心律失常導致的心律失常性暈厥,但在以下情況下需要進一步檢查(電生理試驗,延長心電圖監測)確認:
?運動或仰臥時暈厥
?突然心悸,并迅速發生暈厥
?雙束支阻滯
?莫氏I型二度房室傳導阻滯和一度房室傳導阻滯,PR間期明顯延長
?無癥狀的輕度竇性心動過緩(40-50 bpm)或緩慢型心房顫動(40-50 bpm)

導致暈厥的非心源性原因包括:脫水、血容量不足、嚴重貧血、出血、藥物引起的嚴重低血壓。
4.兒童HCM暈厥
與成人相同,兒童HCM暈厥的推測機制可能包括室上性和室性心律失常、應激時心輸出量未增加、運動時血壓反應異常、壓力反射敏感性受損和LVOTO惡化。
暈厥的發生是HCM兒童SCD的主要危險因素。圖3所示的暈厥評估診斷檢查也適用于兒童。
反射性暈厥也是兒童最常見的暈厥原因。由于缺乏有關診斷準確性的數據,一些診斷反射性暈厥的檢查在較年幼的兒童中可能不可行。對于HCM兒童,應考慮進行運動負荷超聲心動圖檢查,以發現潛在的LVOTO。由于上述限制,植入式循環記錄儀在兒童中得到廣泛應用。
在伴有HCM和SCD危險因素的兒童中,當暈厥的病因學檢查結果不確定,且存在確定的心律失常原因需要植入ICD時,應考慮植入式循環記錄儀。多學科暈厥和HCM心臟團隊應在仔細討論伴隨的危險因素和設備相關并發癥的風險后,考慮在同一水平植入ICD和植入式循環記錄儀。
5.多學科暈厥和HCM心臟團隊與患者共同決策
在不明原因暈厥的HCM患者中,決定植入ICD或完成研究(如植入植入式循環記錄儀)取決于對患者病情的整體臨床評估、治療的潛在獲益和危害以及其他SCD危險因素的存在。不應僅基于預先規定的危險評分。危險評分在傳達危險大小和識別廣泛的危險類別方面非常重要。但每個患者有自己的理解和危險耐受能力,這也是最終決策的一部分。
專家小組同意,HCM專家與暈厥專家之間需要進行密切合作,并支持在HCM患者的任何轉診醫院建立多學科暈厥和HCM心臟團隊,可為臨床決策提供咨詢。
醫脈通編譯自:Brignole M, Cecchi F, Anastasakis A, et al. Syncope in hypertrophic cardiomyopathy (part II): An expert consensus statement on the diagnosis and management. Int J Cardiol. 2023 Jan 1;370:330-337. doi: 10.1016/j.ijcard.2022.10.153. Epub 2022 Oct 26.
- 上一篇
2022頂級心臟病和預防新聞|年終盤點
2022年已接近尾聲,今年在心臟病及心血管疾病預防方面有哪些頂級新聞?一起來看一下吧。 1.薄荷醇香煙和調味雪茄禁令 FDA對煙草行業的打擊是今年預防心臟病學領域的一個重大事件。今年上半年,FDA宣布了禁止薄荷醇香煙和調味雪茄的計劃。因為薄荷醇可減輕尼古丁的刺激,使吸煙更加可口。 2.血脂新藥引轟動 在一級預防和二級預防中,幾種治療血脂升高的新藥也引起了轟動
- 下一篇
Mandrola 2022十大心血管醫學故事|年終盤點
2022年已接近尾聲,近日Medscape的專欄作家評出了他個人心目中的2022十大心血管醫學故事。 1.REVIVED-BCIS2:穩定型冠心病非常穩定 通常情況下,未明確診斷的心肌病患者會被要求進行冠脈造影檢查,以確定有無冠狀動脈疾病(CAD),從而對適應證患者進行血運重建,進而改善心室功能和預后。REVIVED-BCIS2試驗結果的發布顛覆了這種觀念。