Cancer Cell:有氧運動可重編程免疫系統,增強胰腺癌抗腫瘤免疫
胰腺癌(Pancreatic Cancer),是一種惡性程度很高,診斷和治療都很困難的消化道惡性腫瘤,其中胰腺導管腺癌(PDAC)占全部胰腺癌的95%以上。
近年來,胰腺癌發病率和死亡率明顯上升,胰腺癌早期的確診率不高,發現時往往已是晚期,此時癌細胞已經擴散,一些化療藥物雖然有效,但通常會產生耐藥性,癌癥免疫療法也難以發揮作用。胰腺癌的5年生存率不足7%,是預后最差的惡性腫瘤,因此也被稱為“癌中之王”。
據WHO最新數據,胰腺癌是2020年中國發病人數第7的癌癥(2020年預計新增12萬),死亡人數第6的癌癥(2020年預計死亡12萬)。
2022年6月2日,紐約大學格羅斯曼醫學院的研究團隊在國際頂尖腫瘤學期刊 Cancer Cell 發表了題為:Exercise-Induced Engagement of the IL-15/IL-15Rα axis Promotes Anti-Tumor Immunity in Pancreatic Cancer 的研究論文。
該研究發現,有氧運動可以重編程免疫系統,抑制胰腺癌腫瘤生長并增強抗腫瘤免疫力。該研究還揭示了運動產生的抗腫瘤和免疫激活作用對 IL-15 信號通路的依賴性。
該研究證明了 IL-15 的藥理學激活可改善小鼠模型生存期并增加胰腺腫瘤對免疫療法和化學療法的敏感性。這些發現確定了一種具有臨床應用潛力的治療胰腺癌的運動/免疫方式。


運動可以促進對 IL-15 敏感的 CD8 T 細胞的存活,并使它們歸巢到小鼠胰腺導管腺癌(PDAC)腫瘤的數量增加一倍,由此產生的這種效應 T 細胞已被其他研究證明能夠殺死癌細胞。
在這項最新研究中,研究團隊使用低強度跑步機跑步來模擬有氧運動,讓患有緩慢進展胰腺導管腺癌(PDAC)小鼠模型進行每周5次,每次30分鐘的低強度跑步運動。結果顯示,這種運動有效緩解了腫瘤發生,腫瘤形成率降低了50%。而在另一組小鼠模型中,小鼠移植了腫瘤后12天開始運動,結果腫瘤重量減少了25%。這些研究結果表明,有氧運動在胰腺導管腺癌的腫瘤起始階段和腫瘤進展過程中,都能發揮抗腫瘤作用。

接下來,研究團隊與 MD 安德森癌癥中心的研究人員合作,在人類胰腺癌患者中進行了驗證,他們發現,那些在進行胰腺癌切除手術前運動的患者,他們的 CD8 效應 T 細胞數量更多,這些 T 細胞表達一種稱為顆粒酶B(GZMB)的蛋白質,賦予殺傷腫瘤細胞的能力。而另一項開始于2017年臨床試驗顯示,那些運動并擁有更多 CD8 效應 T 細胞的患者5年生存率高出50%。
該論文的第一作者 Emma Kurz 表示,這項研究首次表明有氧運動是如何影響胰腺腫瘤內免疫微環境的。這項研究有助于揭示胰腺癌中 IL-15 信號轉導的激活可能是未來一種重要的治療方法。
在過去幾年里,隨著 IL-15 信號在腫瘤中的作用變得愈發清晰,有研究人員試圖通過直接輸注 IL-15 來治療癌癥,但不幸的是,這增加了全身炎癥損傷的風險。之后,有研究開始把目光放到了位于 T 細胞和 NK 細胞表面的 IL-15 的受體蛋白——IL-15Rα。IL-15 和 IL-15Rα 之間的關系就像鑰匙與鎖。有新藥候選藥物通過模仿這些“鑰匙與所”相互作用,傳遞信息以激活靶細胞。
制藥巨頭諾華公司一直在開發一種“超級激動劑”藥物——NIZ985,旨在增強 IL-15/IL-15Rα 通路信號,降低有害炎癥效應的可能性。但這種方法尚未在大量胰腺癌患者中進行測試。
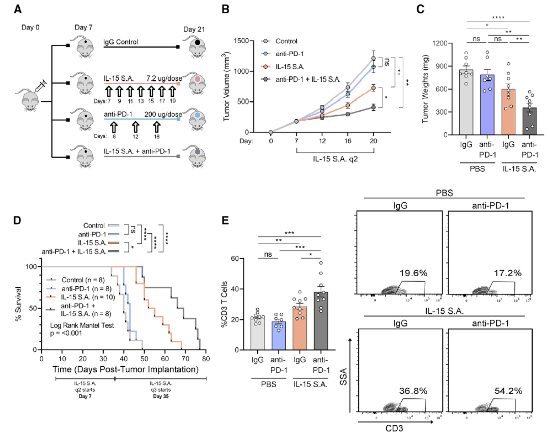
在這項研究中,他們發現無論是有氧運動還是使用諾華公司開發的超級激動劑”藥物——NIZ985 治療,都可以提高化療和免疫檢查點抑制劑(抗PD-1單抗)治療的效果。
免疫檢查點抑制劑的出現,改變了癌癥治療格局,但卻對胰腺導管腺癌沒什么效果。在這項研究中,他們發現,單獨使用抗 PD-1 單抗治療,能夠將小鼠胰腺腫瘤中對 IL-15 敏感的、殺傷腫瘤的 CD8+T 細胞的數量增加66%。而當與運動結合時,增加了175%。此外,研究團隊還發現,IL-15 的超級激動劑 NIZ985 與抗 PD-1 單抗聯合治療,能夠將晚期胰腺癌小鼠存活率提高100%。

該研究的領導者 Dafna Bar-Sagi 表示,這項研究表明運動和相關的 IL-15 信號能夠改善耐藥性胰腺癌對免疫療法的反應。即便只是低強度運動也能十分深刻地改變腫瘤微環境,也說明運動在治療胰腺癌這種致命腫瘤中的潛力。
據悉,基于這項研究結果,研究團隊正在合作開展一項人體臨床試驗,評估運動對胰腺癌患者的免疫影響。此外,研究團隊還計劃繼續探索 IL-15 的超級激動劑與化療藥物聯用治療胰腺癌的效果。
原始出處:
Emma Kurz, et al. Exercise-induced engagement of the IL-15/IL-15Rα axis promotes anti-tumor immunity in pancreatic cancer. Cancer Cell, 2022.
- 上一篇
這個簡單易得的指標,竟可預測「癌王」患者的術后OS?!
胰腺切除術,如胰腺十二指腸切除術(PD)和遠端胰腺切除術(DP),一直是惡性胰腺腫瘤的金標準手術方法。盡管在手術技能、能量裝置和圍手術期管理方面取得了進展,但PD和DP后與手術相關的死亡率可高達5%。在潛在的術后并發癥 (POC) 中,最常見的是手術部位感染 (SSI)、胃排空延遲 (DGE) 和術后胰腺瘺 (POPF)。最近有證據表明,POPF與胰腺癌患者
- 下一篇
Radiology:CT+CA19-9的強強聯手:非轉移性胰腺癌的治療反應評估
總所周知,準確評估治療反應對于癌癥患者的管理非常重要。目前對大多數類型的腫瘤進行反應評估的標準方法是實體瘤反應評估標準(RECIST)1.1版,它包括四個類別:完全緩解、部分反應(PR)、疾病穩定(SD)和疾病進展(PD)。然而,RECIST并不總是作為患者生存的替代標記物的最佳選擇,特別是對于特定類型的腫瘤或治療方式來說更是如此。 關于胰腺導管腺癌(PDA